常德市桃花源旅游区成功晋升国家5A级旅游景区
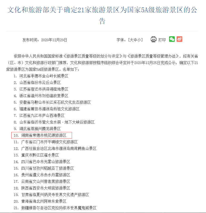
官宣!12月29日文化和旅游部发布关于确定21家旅游景区为国家5A级旅游景区的公告:依照中华人民共和国国家标准《旅游景区质量等级的划分与评定》与《旅游景区质量等级管理办法》,经有关省(区、市)文化和旅游行政部门推荐,文化和旅游部按程序组织综合评定并于2020年12月25日完成公示,确定21家旅游景区为国家5A级旅游景区。这标志湖南省常德市桃花源旅游区成功晋升国家5A级旅游景区!这标志着常德桃花源旅游区在市委、市政府的坚强领导下,三年闭关提质改造夯实基础,三年运行砥砺奋进跑出“加速度”,在“十三五”收官之年修成正果,实现常德市国家5A级旅游景区零的突破,可谓常德旅游发展史上里程碑。

文化和旅游部关于确定21家旅游景区为国家5A级旅游景区的公告
桃花源游客中心。
常德桃花源是《辞海》《词源》中注释的陶渊明《桃花源记》原型地,始建于晋,初兴于唐,鼎盛于宋;是我国四大道教圣地之一,与峨眉、武当、南岳齐名,有第35洞天、第46福地的美誉。千百年来,陶渊明、孟浩然、王昌龄、王维、李白、杜牧、刘禹锡、韩愈、陆游、苏轼等都在此留下了许多珍贵的诗文和墨迹。1995年3月24日,时任中华人民共和国主席江泽民视察桃花源,十分认可“这就是陶渊明笔下的桃花源”,并题词留念。
桃花源旅游区是国务院唯一备案认可以“桃花源”为名的国家级风景名胜区,拥有国家级重点风景名胜区、国家重点文物保护单位、国家森林公园、中国天然氧吧、湖南省省级旅游度假区、湖南十大文旅地标等多项荣誉,以其山水田园之美、寺观亭阁之盛、诗文碑刻之丰、历史传说之奇,享誉全国,驰名中外,是常德文化旅游的金字招牌和湖南文化旅游的亮丽名片。1998年在第五届国际黄金旅游线路格莱梅奖评选大会上,长沙——桃花源——张家界旅游线路获目的地开发特别奖,成为当时我国唯一获奖的黄金旅游路线。中国桃花源与北京故宫、西藏布达拉宫、敦煌莫高窟等共同荣膺2018中国旅游影响力十大文化景区。
桃花源旅游管理区总面积142.48平方公里。核心景区约20平方公里,包括秦溪、秦谷、桃花山、桃源山、桃花源古镇、五柳湖暨五柳小镇、山水实景演艺、桃川万寿宫、桃林博览园9大景区,只要你漫步其中,就会感到气象一新,心旷神怡。
秦溪。
秦溪又名水溪,是沅江的重要支流,相传这里就是《桃花源记》中武陵渔郎误入世外桃源的所经之路。
秦谷,土地平旷,屋舍俨然,有良田美池桑竹之属。秦谷南临秦溪,北接桃花山,通谷游线约3.7km,是《桃花源记》的实景再现。谷内由桃花洞、洞天驿馆、寰楼、天工六艺坊、扶疏园,烟雨楼等20多个景点组成,时至今日这里依然保留着田园牧歌式的生活。其中点点农舍虽为餐厅、作坊、商店、游乐场地,但朴实的外观与周围的环境和谐地融为一体。在寰楼和打谷场,每天分别有4至6场传统婚礼、农耕舞和祭祀表演。游览秦谷只需闲庭信步,慢慢探索便得其乐。穿着农装的工作人员会耐心地为你答疑解惑。
秦谷。
桃花山是纪念并体现陶渊明以及《桃花源诗并序》的“陶公山”,体现历朝历代隐逸文化的“隐士山”,更是留下多位文人墨客足迹的“名人山”,展现诗词楹联碑刻之韵的“国宝山”。
桃花山,桃花源人文之魂。
桃源山又名黄闻山,位于沅江南岸,是桃花源洞天福地的源头,总面积约2.5平方公里,有水府阁、桃川万寿宫、桃川书院三大建筑群落。
桃源山。
水府阁始建于明末,高踞桃源山之巅,有“潇湘一阁”之称誉。原为三层砖木结构,重檐歇山顶四层楼阁,高36.3米,与高举阁南北相对。下瞰桃川,东望洞庭,西顾壶头,江天辽阔,风景如画。
水府阁。
登临水府阁,远处的沅江逆面而来,四周青山绿树,水秀山灵,无限开阔的图画在眼前呈现,真叫人诗情逸兴齐飞。过去沅江上木排很多,白天万排东下,蔚为壮观;夜里渔火点点,灿若明星。故有“日游千人拱手,夜观万灯明照”古楹联生动描绘此景。大诗人屈原也曾在2000多年前来这一带行吟,在沅江边发出“沅有芷兮澧有兰”的感叹。
桃花源古镇按照国家5A级景区标准建设,集观光、旅游、餐饮、住宿、休闲和娱乐六大旅游要素于一体,以历史文化主题公园为主,配套住宅在为辅,以中华传统建筑文化和江南特色传统建筑文化为载体,完美展现传承数千年的湖南民宿和陶渊明隐世文化。
桃花源古镇。
五柳湖是以东晋大诗人陶渊明自号“五柳先生”而命名。它位于桃花山与桃源山之间,以湖水为纽带,实现两山之间的天然融合。五里湖两岸有刘禹锡的陋室、“桃源佳致”碑亭等景点。
五柳湖。
山水盛典作品《桃花源记》,千古文章,实景重现。大型溪流漫游实景演出《桃花源记》由国家一级编剧、文化旅游演出总导演梅帅元出品,从“在山水间讲中国故事”,到“在山水间用中国方式讲世界故事”,作为中国实景演出产业的开创者和引领者,梅帅元和他的山水盛典团队,秉承“道法自然”“天人合一”的创作理念,唤醒沉睡中的文化记忆 。
《桃花源记》千古文章,实景重现 。
道家把天下名山胜景列为36洞天、72福地,而桃花源旅游区为第36洞天、第46福地。桃川万寿宫是桃花源道教文化胜迹的代表。桃川万寿宫是一组雄伟壮阔的道观建筑群,桃花源旅游区里最早的一处建筑。据《常德府志》记载:“桃川宫,晋人建”。宋代时期桃川宫的发展达到鼎盛,共建成上中下三宫和武当行宫、三清殿、龙虎殿等数十座宫厥楼阁,可谓弥山跨谷、气势雄浑 。
桃川万寿宫。
桃花浅深处,似匀深浅妆。桃花源万亩桃林位于桃仙岭,分为六大板块,包括桃花源牌楼、世界桃林博览园、桃花山水、桃花果林、桃花田园及桃花村,共种植100多个品种,16450余株桃树。每当桃花盛开的季节,万亩桃林,红云漂浮,赤霞腾飞,与沿溪松涛竹风映照,瑰丽多彩。
世界桃林博览园。
“桃之夭夭,灼灼其华。”身置万亩桃林,更能深刻体会到诗经里所描述的美好画面。
桃花源旅游管理区位于常德市西南部,距常德市城区35公里,距桃花源机场37公里,距桃源县高铁站23公里。
桃花源旅游区面积大,看点多,建议在游客中心取一份地图,至少花一天半的时间来游览。第1天游览秦谷和桃花山,晚上游秦溪看演出;第2天游览桃源山、桃源工艺术博物馆、百床馆和五柳湖后返回。如果只有1天时间,可以游览秦谷后,桃源山和桃花山二选一。游客中心有两条免费的摆渡车线路,分别前往两山一湖和秦谷。两山一湖和秦谷景区内均有观光车可代步。若是休闲度假一个星期不为过。
(来 源:桃花源旅游管理区)
(审 核:黄 亮)

















用户登录
还没有账号?
立即注册