常德市图书馆“红色书房”推出党史学习教育服务“菜单”,欢迎“预订”!
特色服务活动
常德市图书馆“红色书房”推出党史学习教育服务“菜单”,欢迎“预订”!
学党史 办实事
百年岁月峥嵘,百年初心如磐。2021年是中国共产党成立100周年。全国范围正掀起学习党史教育热潮,常德市图书馆作为公共文化服务窗口单位,依托丰富馆藏党史文献资料,积极探寻党建与业务深度融合道路,努力争创党建引领全民阅读先锋,积极开辟党史学习教育空间——“红色书房”,打造特色品牌活动——“图书馆里学党史”。
邀请函
常德市图书馆“红色书房”重装启航,即日起免费对外预约开放,诚邀各机关、企事业单位、社会团体前来体验“点单”服务。让我们在书香里,学好百年党史,做到学史明理、学史增信、学史崇德、学史力行,在“学党史、悟思想、办实事、开新局”中以优异成绩迎接建党一百周年!


红色书房室内展示
点单流程
1.预约:来参观的各机关、企事业单位、社会团体需提前预约(预约电话:0736-7897955),确定学习时间、服务菜单。服务菜单项目可任意勾选哦~
2.参观学习:按照约定时间前往市图书馆参观学习,期间遵守图书馆相关规章制度及秩序。
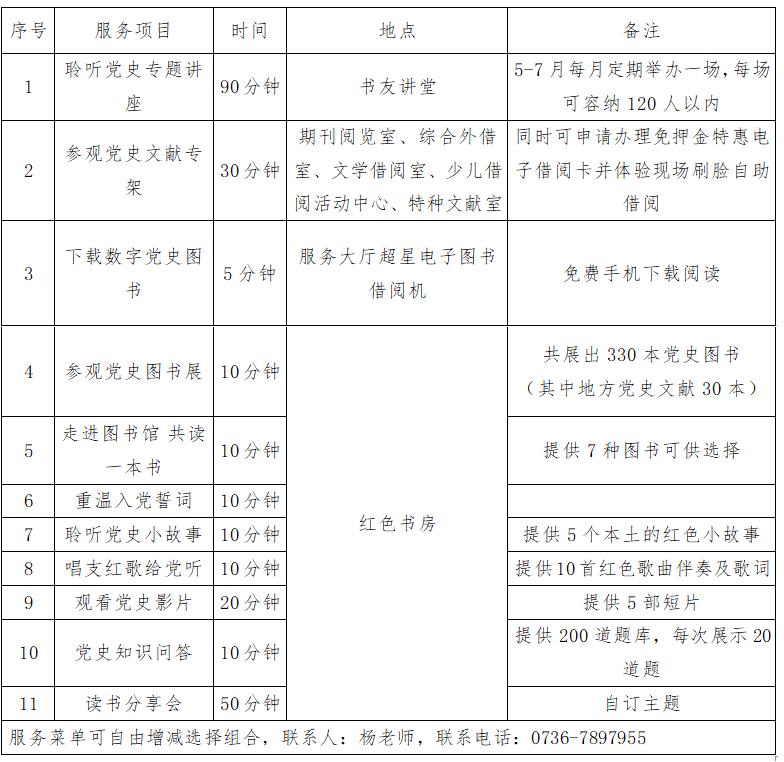
“图书馆里学党史”服务菜单

(来 源:常德市图书馆)
(审 核:黄 亮)





用户登录
还没有账号?
立即注册